Efficient implementations for Sorted L-One Penalized Estimation (SLOPE): generalized linear models regularized with the sorted L1-norm.
Features
- Gaussian (quadratic), binomial (logistic), multinomial logistic, and Poisson regression
- Sparse and dense input matrices
- Efficient hybrid coordinate descent algorithm
- Predictor (feature) screening rules that speed up fitting in high-dimensional settings
- Cross-validation
- Parallelized routines
- Duality-based stopping criteria for robust control of suboptimality
Installation
You can install the current stable release from CRAN with the following command:
install.packages("SLOPE")Alternatively, you can install the development version from GitHub with the following command:
# install.packages("pak")
pak::pak("jolars/SLOPE")Getting Started
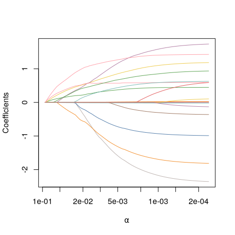
By default, SLOPE fits a full regularization path to the given data. Here is an example of fitting a logistic SLOPE model to the built-in heart dataset.
We can plot the resulting regularization path:
plot(fit)
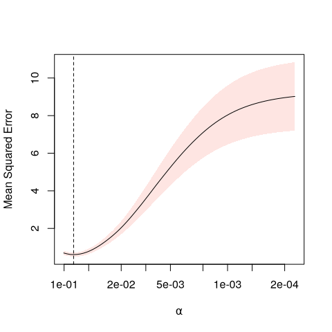
We can also perform cross-validation to select optimal scaling of the regularization sequence:

Versioning
SLOPE uses semantic versioning.
Code of conduct
Please note that the ‘SLOPE’ project is released with a Contributor Code of Conduct. By contributing to this project, you agree to abide by its terms.
